こちらからは「新会員情報システム」にログインできません→
会員ID
パスワード
ログイン
TEL 03-5579-9728
お問い合わせ
|
サイトマップ
閉じる
HOME
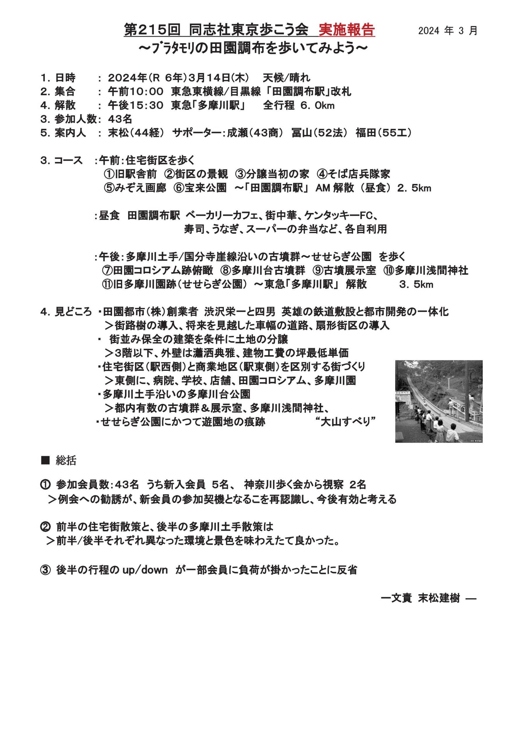
20240314第215回~ブラタモリ田園調布・実施報告&写真-01
添付ファイル
20240314第215回~ブラタモリ田園調布・実施報告&写真-01
2024.04.25